欢迎您,来到内蒙古经济网
联系我门
加入收藏
设为首页
首页
资讯
经济
生活
房产
健康
科教
旅游
蒙商
汽车
金融
财经
产业
特产
您现在所在的位置:
首页
>
财经
> 正文
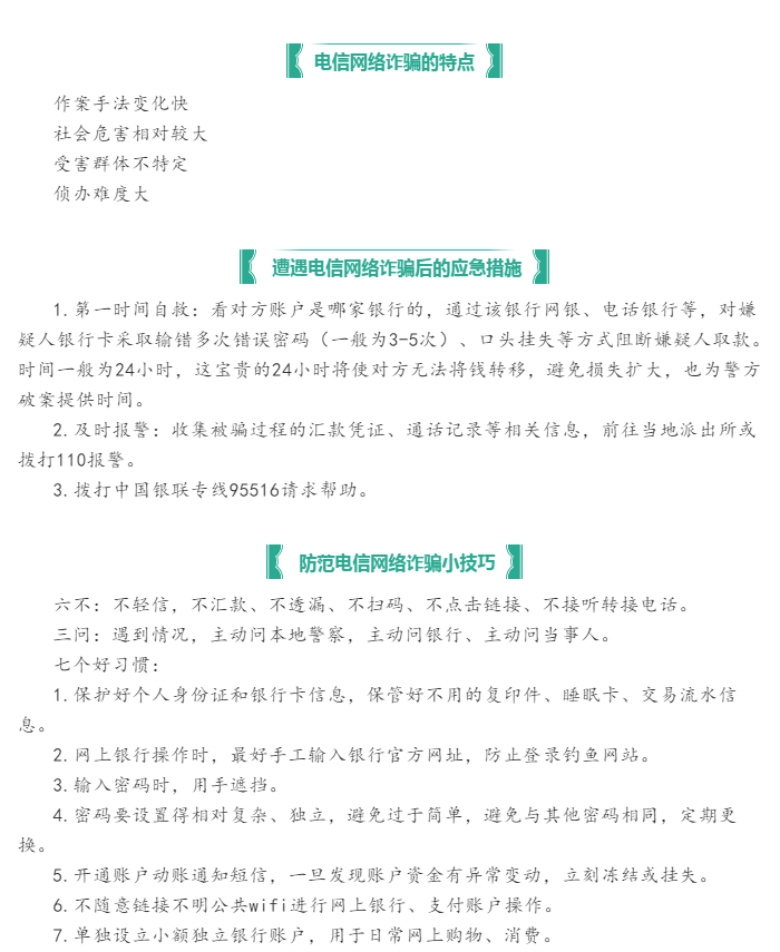
金融知识万里行 | 防范电信网络诈骗小技巧
时间:2020-07-01 19:22 来源:华夏蒙商网
编辑:哈斯
上一篇:A股首例!*ST博元因重大违法被…
下一篇:阳光人寿内蒙古分公司党委组织开展…
名企
更多》
小
小肥羊连锁餐饮有限公司
蒙
蒙草生态环境股份有限公…
伊
伊利实业集团股份有限公…
蒙
蒙牛股份有限公司
内
内蒙古云帆科技
视频
更多》
汗昭格“铭记历史珍爱…
大头儿子和小头爸爸作…
呼市团委举办2018…