欢迎您,来到内蒙古经济网
联系我门
加入收藏
设为首页
首页
资讯
经济
生活
房产
健康
科教
旅游
蒙商
汽车
金融
财经
产业
特产
您现在所在的位置:
首页
>
金融
> 正文
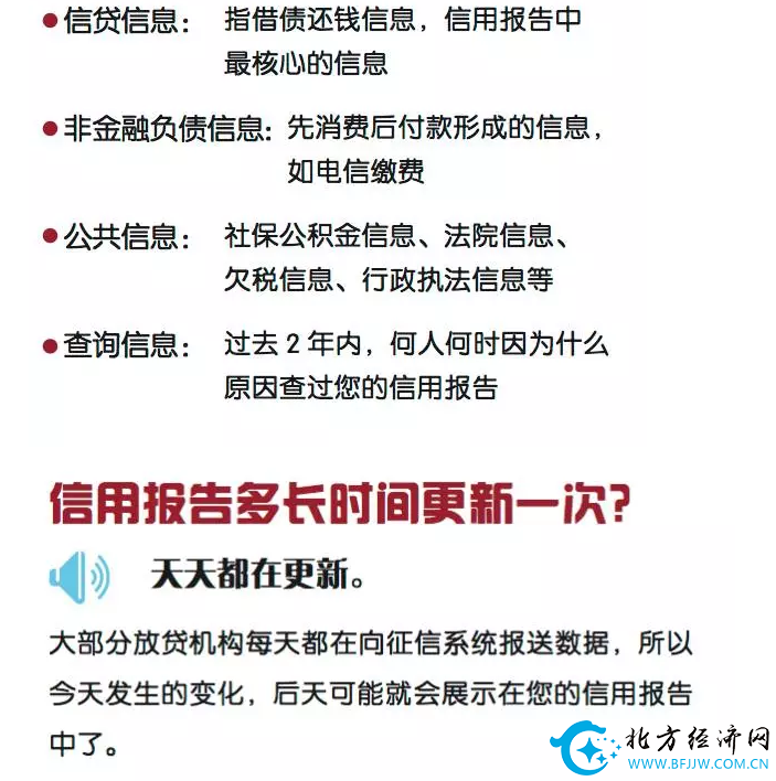
信用报告记录了啥?丨个人征信攻略(1)内附获奖名单
时间:2017-02-15 16:58 来源:北方经济网
编辑:哈斯
上一篇:前2个月内蒙古外贸进出口值116…
下一篇:招行呼和浩特分行完成春节期间安全…
名企
更多》
小
小肥羊连锁餐饮有限公司
蒙
蒙草生态环境股份有限公…
伊
伊利实业集团股份有限公…
蒙
蒙牛股份有限公司
内
内蒙古云帆科技
视频
更多》
汗昭格“铭记历史珍爱…
大头儿子和小头爸爸作…
呼市团委举办2018…